แหล่งเรียนรู้โครงการศึกษาวิจัยและพัฒนาสิ่งแวดล้อมแหลมผักเบี้ย

โครงการศึกษาวิจัยและพัฒนาสิ่งแวดล้อมแหลมผักเบี้ยอันเนื่องมาจากพระราชดำริ จัดตั้งขึ้นสืบเนื่องจากพระบาทสมเด็จพระเจ้าอยู่หัว รัชกาลที่ 9 พระราชทานพระราชดำริ ให้สำนักงานมูลนิธิชัยพัฒนา สำนักงานคณะกรรมการพิเศษเพื่อประสานงานโครงการอันเนื่องมาจากพระราชดำริ (กปร.) และกรมชลประทาน ศึกษาวิจัยเพื่อหาวิธีการแก้ไขปัญหาสิ่งแวดล้อมที่เกิดจากขยะมูลฝอย น้ำเสีย ตลอดจนการศึกษาวิจัยเพื่อการรักษาสภาพป่าชายเลนด้วยวิธีการทางธรรมชาติ โดยใช้พื้นที่สาธารณประโยชน์ บริเวณตำบลแหลมผักเบี้ย อำเภอบ้านแหลม จังหวัดเพชรบุรี เนื้อที่ประมาณ 1,135 ไร่
กลับไปที่เนื้อหา
โครงการศึกษาวิจัยและพัฒนาสิ่งแวดล้อมแหลมผักเบี้ยอันเนื่องมาจากพระราชดำริ ตำบลแหลมผักเบี้ย อำเภอบ้านแหลม จังหวัดเพชรบุรี เกิดขึ้นสืบเนื่องจากพระมหากรุณาธิคุณแห่งองค์พระบาทสมเด็จพระเจ้าอยู่หัว รัชกาลที่ 9 ทรงห่วงใยต่อพสกนิกรที่เผชิญกับปัญหาขยะและน้ำเสียจากชุมชนและเมืองใหญ่ ซึ่งทำให้สภาพแวดล้อมป่าชายเลนเสื่อมโทรม และส่งผลต่อสุขภาพและคุณภาพชีวิตของประชาชน ทรงเล็งเห็นว่าประเทศไทยเป็นประเทศในเขตร้อนชื้น กิจกรรมของสิ่งมีชีวิตต่างๆ ในการย่อยสลายสิ่งสกปรกมีมากและรวดเร็ว พระองค์จึงมีพระราชดำริด้านการบำบัดของเสียได้แก่ขยะและน้ำเสีย โดยอาศัยธรรมชาติช่วยธรรมชาติ


โครงการฯ มีวัตถุประสงค์หลักคือ การศึกษาวิจัยเพื่อหาเทคโนโลยีที่เหมาะสมสำหรับการแก้ไขปัญหาน้ำเสียและขยะชุมชน ซึ่งเป็นเทคโนโลยีที่มีต้นทุนต่ำ สะดวก ประหยัด ทำได้ง่าย กล่าวคือ ไม่สลับซับซ้อนทุกคนทำได้ และสามารถนำเทคโนโลยีไปประยุกต์ใช้กับพื้นที่ต่างๆ ของประเทศได้อย่างกว้างขวาง โดยมีหน่วยงานรับผิดชอบโครงการ ประกอบด้วย
หน่วยงานสนับสนุนงบประมาณ คือมูลนิธิชัยพัฒนา และสำนักงานคณะกรรมการพิเศษเพื่อการประสานงานโครงการอันเนื่องมาจากพระราชดำริ
หน่วยงานดำเนินการศึกษาวิจัย คือโครงการศึกษาวิจัยและพัฒนาสิ่งแวดล้อมแหลมผักเบี้ยอันเนื่องมาจากพระราชดำริ และคณะสิ่งแวดล้อม มหาวิทยาลัยเกษตรศาสตร์
หน่วยงานก่อสร้างและบำรุงรักษา คือกรมชลประทาน และกรมการทหารช่าง
โครงการศึกษาวิจัยและพัฒนาสิ่งแวดล้อมแหลมผักเบี้ยอันเนื่องมาจากพระราชดำริ มีระยะเวลาดำเนินการ แบ่งเป็น 4 ระยะ ระยะที่ 1 (พ.ศ.2533-2536) ดำเนินการทดลองศึกษาความเป็นไปได้ในการกำจัดขยะ ระยะที่ 2 (พ.ศ.2537-2539) ดำเนินการหารูปแบบการทดลองภาคปฏิบัติและดำเนินการทดลองในภาคปฏิบัติ ระยะที่ 3 (พ.ศ.2540-2542) ดำเนินการหาประสิทธิภาพและสร้างแบบจำลองระบบบำบัดน้ำเสียและการกำจัดขยะ และระยะที่ 4 (พ.ศ.2543 ถึงปัจจุบัน) ดำเนินการส่งเสริมเผยแพร่เทคโนโลยีของโครงการ
เทคโนโลยีตามแนวพระราชดำริ แบ่งออกเป็น 2 ด้าน ประกอบด้วย เทคโนโลยีการกำจัดขยะและเทคโนโลยีการบำบัดน้ำเสียชุมชน
วีดิทัศน์ โครงการวิจัยและพัฒนาสิ่งแวดล้อมแหลมผักเบี้ย
กลับไปที่เนื้อหา
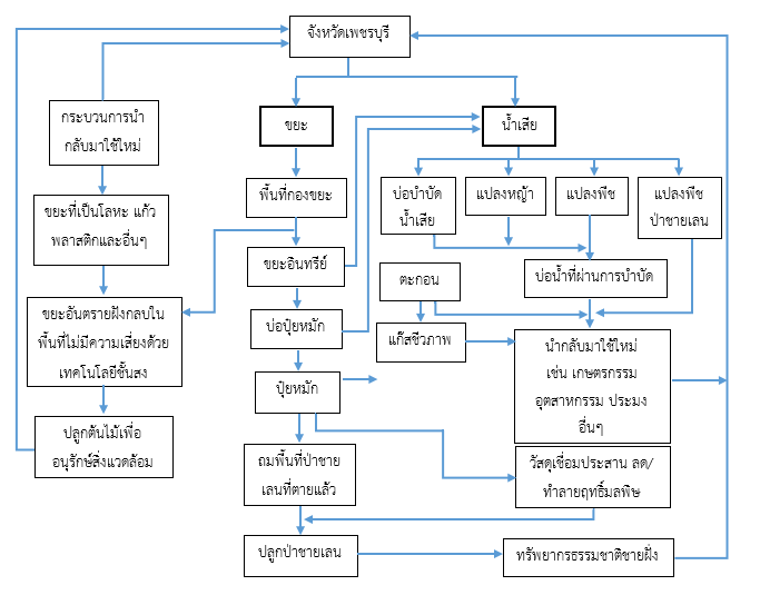
โครงการศึกษาวิจัยและพัฒนาสิ่งแวดล้อมแหลมผักเบี้ยอันเนื่องมาจากพระราชดำริมีกรอบการดำเนินงาน ดังแผนภาพ
ผลประโยชน์จากการดำเนินโครงการ
- แม่น้ำเพชรบุรีมีคุณภาพน้ำที่ดีขึ้น
- ระบบนิเวศป่าชายเลนมีความสมบูรณ์เพิ่มขึ้นและมีความหลากหลายทางชีวภาพสูงขึ้น โดยพบว่ามีสัตว์น้ำที่สำคัญทางเศรษฐกิจทั้งชนิดและปริมาณเป็นจำนวนมาก
- บ่อบำบัดน้ำเสียสามารถเลี้ยงปลากินพืชโดยไม่ต้องให้อาหาร
- ปุ๋ยหมักจากขยะและน้ำชะจากขยะสามารถนำมาปลูกพืชเกษตรได้ และน้ำเสียจากชุมชนและน้ำที่ผ่านการบำบัดแล้วสามารถนำมาใช้ปลูกพืชเกษตรได้ โดยเฉพาะพืชดอกและข้าว
- พืชที่เก็บเกี่ยวจากแปลงพืชบำบัดน้ำเสียนำมาทำเครื่องจักสานผลิตสินค้าหัตถกรรม และทำเยื่อกระดาษได้
- ชุมชนโดยรอบโครงการได้รับประโยชน์จากการสร้างอาชีพและสร้างรายได้
การประยุกต์โครงการในพื้นที่ต่างๆ โดยจัดตั้งศูนย์ถ่ายทอดเทคโนโลยี ดังนี้
- ศูนย์ถ่ายทอดเทคโนโลยีการกำจัดขยะและบำบัดน้ำเสียตามแนวพระราชดำริภาคตะวันออก จังหวัดจันทบุรี ตั้งอยู่บนที่ดินสาธารณประโยชน์ ดอนจิกเหนือ หมู่ที่ 11 ตำบลคลองนารายณ์ อำเภอเมือง จังหวัดจันทบุรี เป็นแหล่งเรียนรู้ของชุมชนและศึกษาดูงานของหน่วยงานภายในท้องถิ่นและส่วนภูมิภาคในการประยุกต์เทคโนโลยีการกำจัดขยะและบำบัดน้ำเสียตามแนวพระราชดำริเพื่อแก้ไขปัญหาขยะมูลฝอยและปัญหาสิ่งแวดล้อมภายในเขตเทศบาลให้ดีขึ้น และสามารถนำขยะมูลฝอยมาสร้างรายได้ เช่น โครงการใช้ปุ๋ยหมักจากขยะและเปลือกผลไม้เพื่อทำเป็นวัสดุที่มีคุณสมบัติในการปรับปรุงคุณสมบัติต่างๆ ของดินทั้งทางด้านกายภาพ เคมี ชีวภาพ และช่วยเพิ่มความอุดมสมบูรณ์ให้แก่ดินสำหรับการปลูกไม้ดอกและพืชผัก เป็นต้น
- ศูนย์ถ่ายทอดเทคโนโลยีการกำจัดขยะและบำบัดน้ำเสียตามแนวพระราชดำริภาคใต้ จังหวัดตรัง ตั้งอยู่ที่ มหาวิทยาลัยเทคโนโลยีราชมงคลศรีวิชัย วิทยาเขตตรัง อำเภอสิเกา จังหวัดตรัง ร่วมมือกับโรงพยาบาลสิเกา โดยใช้กระบวนการธรรมชาติช่วยธรรมชาติจากวัสดุในท้องถิ่น เพื่อการบำบัดน้ำเสียและกำจัดสิ่งปนเปื้อนออกไปสู่ชุมชนของโรงพยาบาล ปรับปรุงคุณภาพน้ำให้ผ่านเกณฑ์มาตรฐานและผ่านการรับรองคุณภาพสถานพยาบาล จากสถาบันพัฒนาและรับรองคุณภาพโรงพยาบาล (สรพ.) และการลดค่าใช้จ่าย ได้แก่ ค่าไฟฟ้า และค่าจ้างงานเจ้าหน้าที่เฉพาะทางในการดูแลระบบบำบัดน้ำเสีย โรงพยาบาลสิเกาจึงเป็นโรงพยาบาลต้นแบบของการบำบัดน้ำเสียตามแนวพระราชดำริ
- ศูนย์ถ่ายทอดเทคโนโลยีการกำจัดขยะและบำบัดน้ำเสียตามแนวพระราชดำริภาคตะวันออกเฉียงเหนือ จังหวัดอุบลราชธานี ตั้งอยู่ที่แปลงสาธิตคณะเกษตร มหาวิทยาลัยราชภัฏอุบลราชธานี อำเภอเมือง จังหวัดอุบลราชธานี
- ศูนย์ถ่ายทอดเทคโนโลยีการกำจัดขยะและบำบัดน้ำเสียตามแนวพระราชดำริภาคตะวันตก จังหวัดสุพรรณบุรี ตั้งอยู่ที่แปลงสาธิต โรงฆ่าสัตว์เทศบาลเมืองสุพรรณบุรี อำเภอเมือง จังหวัดสุพรรณบุรี
การส่งเสริมเผยแพร่เทคโนโลยีสู่สาธารณชน
- การประชาสัมพันธ์โครงการผ่านสื่อรูปแบบต่างๆ
- การฝึกอบรมให้ประชาชนทั่วไป ผู้บริหารท้องถิ่น นักเรียน และนิสิตนักศึกษา
- การจัดประชุมสัมมนาหรือการประชุมเชิงปฏิบัติการ
- การจัดประชุมวิชาการหรือการเข้าร่วมประชุมวิชาการเพื่อเผยแพร่ผลงานวิจัยระดับชาติและนานาชาติ
- การบริการวิชาการ โดยให้คำปรึกษาในการวางแผนและแก้ไขปัญหาสิ่งแวดล้อมของท้องถิ่น
วีดิทัศน์ ผลของโครงการวิจัย
กลับไปที่เนื้อหา
น้ำเสียจากชุมชนเมืองเพชรบุรีจะถูกส่งให้ไหลมารวมกันและสูบเข้าสู่ระบบบำบัดน้ำเสียของโครงการศึกษาวิจัยและพัฒนาสิ่งแวดล้อมแหลมผักเบี้ยอันเนื่องมาจากพระราชดำริ ประมาณ 10,000 ลูกบาศก์เมตรต่อวัน
ระบบบำบัดน้ำเสียของโครงการฯ เป็นเทคโนโลยีการบำบัดน้ำเสียโดยอาศัยธรรมชาติช่วยธรรมชาติ ในรูปแบบของเทคโนโลยีเชิงวิธีการ ประกอบด้วย 4 ระบบ คือ
1. ระบบบ่อบำบัดน้ำเสีย (Lagoon treatment)
2. ระบบพืชและหญ้ากรองน้ำเสีย (Plant and grass filtration)
3. ระบบพืชที่ชุ่มน้ำเทียม (Constructed wetland)
4. ระบบแปลงพืชป่าชายเลน (Mangrove forest filtration)

ระบบบ่อบำบัดน้ำเสีย เป็นระบบที่ใช้การกักพักน้ำเสียเอาไว้ในบ่อบำบัดเป็นระยะเวลาที่เหมาะสมกับปริมาณความสกปรกของน้ำ ระบบบ่อบำบัดใช้การเติมออกซิเจนด้วยกระบวนการสังเคราะห์แสงของแพลงก์ตอนและสาหร่ายเพื่อให้จุลินทรีย์หายใจและย่อยสลายสารอินทรีย์ (Organic matter) ในน้ำเสีย สามารถลดความสกปรกในรูปของค่า BOD ได้ถึงร้อยละ 85-90 ระบบบ่อบำบัดน้ำเสียของโครงการฯ มีทั้งหมด 5 บ่อ แบ่งเป็น 3 ประเภท ประกอบด้วย บ่อตกตะกอน จำนวน 1 บ่อ บ่อผึ่ง จำนวน 3 บ่อ และบ่อปรับสภาพ จำนวน 1 บ่อ โดยการออกแบบบ่อบำบัดให้มีความลาดชัน 1:1000 ต่อต้นแบบอนุกรม แต่ละบ่อใช้ระยะเวลากักพักน้ำเสียโดยประมาณ 7 วัน เพื่อช่วยในการฆ่าเชื้อโรค และให้น้ำเสียเติมเต็มทุกวัน น้ำเสียของแต่ละบ่อจะไหลล้นจากด้านบนและไหลเข้าสู่ด้านล่างของบ่อถัดไป

ประเภท 1 บ่อตกตะกอน อาศัยการเติมออกซิเจนด้วยกระบวนการสังเคราะห์แสงของแพลงก์ตอนและสาหร่าย ร่วมกับแรงลมช่วยในการพลิกน้ำเติมอากาศ
ประเภท 2 บ่อผึ่ง อาศัยกระบวนการสังเคราะห์ด้วยแสงและการเจริญเติบโตของสาหร่ายเพื่อเพิ่มออกซิเจนแก่จุลินทรีย์ให้สมารถย่อยสลายของเสียที่อยู่ในน้ำเสีย น้ำเสียจะถูกบำบัดที่บ่อผึ่งประมาณ 85–90%
ประเภท 3 บ่อปรับสภาพ ทำหน้าที่ปรับแต่งปรับสภาพเพื่อกำจัดสาหร่าย น้ำที่พ้นบ่อนี้ปล่อยลงสู่แหล่งน้ำธรรมชาติได้ปลอดภัย บ่อปรับสภาพนี้สามารถเลี้ยงปลาเจริญเติบโตได้ดีและบริโภคปลอดภัย เช่น ปลานิล เป็นต้น
ทั้งนี้ตะกอนจากบ่อบำบัดน้ำเสียสามารถนำไปใช้ประโยชน์ได้ คือ ตะกอนของบ่อตกตะกอนจะมีตะกอนของโลหะหนักปนอยู่จึงสามารถนำไปใช้ปลูกไม้ดอกไม้ประดับได้เท่านั้น ส่วนตะกอนของบ่อผึ่งและบ่อปรับสภาพสามารถนำไปปลูกพืชกินใบได้ กินผล และกินหัวได้
วีดิทัศน์ ระบบบ่อบำบัดน้ำเสีย
กลับไปที่เนื้อหา
ระบบพืชและหญ้ากรองน้ำเสีย เป็นระบบบำบัดที่อาศัยหลักการใช้ดินเป็นตัวกรองของเสียและใช้จุลินทรีย์ในดินทำหน้าที่เป็นตัวย่อยของเสียจากสารอินทรีย์ไปเป็นสารอนินทรีย์หรือธาตุอาหาร โดยจุลินทรีย์ในดินจะได้รับออกซิเจนที่ปลดปล่อยออกมาจากกระบวนการสังเคราะห์แสงจากระบบรากของพืช สาหร่าย และแพลงค์ตอน ของเสียที่ย่อยสลายแล้วพืชจะเป็นตัวดูดซับเอาธาตุอาหารเหล่านั้นไปใช้ในการเติบโต น้ำเสียที่ผ่านระบบจะมีคุณภาพดีและสามารถระบายสู่แหล่งน้ำธรรมชาติได้
การบำบัดน้ำเสียด้วยระบบพืชและหญ้ากรองน้ำเสียเริ่มจากการปล่อยให้น้ำเสียไหลผ่านแปลงพืชหรือหญ้าที่มีความลาดเอียงผ่านผิวดินและต้นพืชหรือหญ้าเป็นระยะทางอย่างน้อย 50 เมตร ระดับความสูงของน้ำเสียที่กักขังบริเวณท้ายแปลงเท่ากับ 30 เซนติเมตร ใช้ระยะเวลาเก็บกัก คือ ขังน้ำเสียไว้ 5 วัน แล้วปล่อยให้แห้ง 2 วัน เพื่อให้จุลินทรีย์ในดินได้พักตัว เพื่อเพิ่มประสิทธิภาพในการย่อยสลายสารอินทรีย์ร่วมกับกระบวนการส่งผ่านออกซิเจนจากอากาศผ่านปากใบลงสู่รากพืช (Thermo-Osmosis)



สำหรับพืชและหญ้าที่ใช้ในการบำบัดจัดเป็นพืชกึ่งบกกึ่งน้ำ คือ รากอยู่ในน้ำและลำต้นอยู่บนบกด้วยการดึงออกซิเจนผ่านใบพืชสู่ลำต้นและราก แล้วค่อยๆ แพร่กระจายออกไปให้จุลินทรีย์บริเวณโดยรอบของราก พืชและหญ้าที่ใช้ในการบำบัดแบ่งเป็น 2 กลุ่ม คือ กลุ่มที่ 1 พืชทั่วไป ได้แก่ ธูปฤาษี กกกลม (กกจันทบูร) และหญ้าแฝกพันธุ์อินโดนีเซีย กลุ่มที่ 2 หญ้าอาหารสัตว์ ได้แก่ หญ้าคาล์ลา หญ้าโคสครอส และหญ้าสตาร์ ซึ่งปัจจุบันได้ศึกษาวิจัยพบว่า พุทธรักษาสามารถใช้เป็นพืชสำหรับการบำบัดน้ำเสียได้ เมื่อพืชและหญ้ามีอายุครบ 45 วัน (ยกเว้นธูปฤาษี 90 วัน) จะต้องตัดพืชและหญ้าเหล่านั้นออก เพื่อเพิ่มประสิทธิภาพการบำบัดให้กับระบบ ซึ่งหญ้าอาหารสัตว์เหล่านี้สามารถนำไปใช้ในการเลี้ยงสัตว์ได้ เนื่องจากการปนเปื้อนของมลสารไม่เกินมาตรฐานสำหรับสัตว์ ในขณะที่พืชทั่วสามารถนำไปใช้ในการจักสานได้เป็นอย่างดีเพิ่มสร้างอาชีพและรายได้ให้กับชุมชน
วีดิทัศน์ ระบบพืชและหญ้ากรองน้ำเสีย
กลับไปที่เนื้อหา
ระบบพื้นที่ชุ่มน้ำเทียม (Constructed Wetland) เป็นระบบบำบัดที่มีการจำลองพื้นที่ทางธรรมชาติ โดยพื้นที่ดังกล่าวเป็นพื้นที่ที่เปียกชุ่ม หรือพื้นที่ที่มีน้ำขังสูงประมาณ 30 เซนติเมตร ซึ่งเป็นระดับความสูงของน้ำที่พอเหมาะต่อการเจริญเติบโตของพืชประเภทกกกลมและธูปฤาษีที่ปลูกในพื้นที่ โดยรากของพืชเหล่านี้จะมีกระบวนการของเทอร์โมออสโมซิส (thermo osmosis)ซึ่งผลของกระบวนการดังกล่าวจะกลายเป็นอาหารของพืช เมื่อสารอินทรีย์ในน้ำถูกกัดกินน้ำเสียก็กลายเป็นน้ำดีที่ส่งผลให้จุลินทรีย์ในน้ำเสียจะได้รับออกซิเจนจากอากาศ และแปรเปลี่ยนเป็นพลังงานเพื่อดูดซับสารพิษ (toxin) และย่อยสลายอินทรีย์สารให้ลดน้อยลง และย่อยสลายให้หมดไปในที่สุดได้



นอกจากนี้การจัดทำแปลงของระบบพื้นที่ชุ่มน้ำเทียมสามารถสร้างได้หลายขนาดโดยสามารถปรับเพิ่มหรือลดขนาดอัตราส่วนของพื้นที่ขึ้นอยู่กับปริมาณของน้ำเสียที่จะเข้าสู่ระบบ อีกทั้งลักษณะของรูปแบบแปลงพื้นที่ชุ่มน้ำจะถูกดำเนินการสร้างให้มีพื้นที่ที่เป็นแนวดิ่งเพื่อให้น้ำมีการไหลจากพื้นที่ต่างระดับ เพื่อช่วยชะลอการไหลของน้ำและทำให้เกิดการตกตะกอน ซึ่งเป็นแนวทางหนึ่งที่ทำให้พืชสามารถดูดซึมสารเข้าสู่กระบวนการเทอร์โมออสโมซิสอีกด้วย
กลไกการบำบัดน้ำเสียของระบบพื้นที่ชุ่มน้ำเทียม มี 2 วิธีการ ดังนี้
1.ระบบที่ใช้กลไกการบำบัดเช่นเดียวกับระบบพืช และหญ้ากรอง จะแตกต่างกันที่วิธีการของการปล่อยน้ำเสียเข้าสู่พื้นที่แปลงพืชที่ระดับความสูง 30 เซนติเมตรจากผิวดิน และมีระยะเวลากักพักน้ำ อย่างน้อย 1 วัน จากนั้นจึงเติมน้ำเสียใหม่ลงสู่ระบบเพื่อให้รักษาระดับน้ำให้ที่ระดับ 30 เซนติเมตร โดยเป็นการทดแทนปริมาณน้ำเสียที่สูญหายไปจากการระเหยในแต่ละวัน
2.ระบบที่มีการเติมน้ำเสียลงสู่ระบบอย่างต่อเนื่องตลอดวัน โดยอัตราการไหลของน้ำเสียเท่ากับปริมาณน้ำเสียใหม่ที่สามารถผลักดันไล่น้ำเสียเก่าออกจากระบบหมดในเวลา 1 วัน สำหรับพืชที่ใช้ในการบำบัดคือ ธูปฤาษีและกกกลม เมื่อครบระยะเวลาที่ต้นพืชเติบโต ได้แก่ ธูปฤาษีมีระยะเวลา 90 วัน หรือต้นกกกลม มีระยะเวลา 45 วัน ต้นพืชเหล่านี้จะถูกตัดออก เพื่อเป็นการรักษาประสิทธิภาพในการบำบัดน้ำเสีย ซึ่งพืชที่ถูกตัดแล้วเหล่านี้ยังสามารถนำไปใช้ในการจักสาน เยื่อกระดาษ และเชื้อเพลิงได้
ดังนั้นระบบพื้นที่ชุ่มน้ำเทียมจึงเป็นระบบที่อาศัยธรรมชาติช่วยในการบำบัดน้ำเสียในชุมชนก่อนที่จะปล่อยลงสู่แหล่งน้ำธรรมชาติ ซึ่งเป็นแนวทางหนึ่งในการรักษาสภาพแวดล้อมให้คงอยู่อย่างยั่งยืนต่อไป
วีดิทัศน์เรื่อง ระบบพื้นที่ชุ่มน้ำเทียม
กลับไปที่เนื้อหา
การทำปุ๋ยหมักจากขยะด้วยการจัดทำกล่องคอนกรีตจำกัดขยะเป็นเทคโนโลยีการจัดการขยะมูลฝอยชุมชนอีกรูปแบบหนึ่งที่เป็นการใช้จุลินทรีย์ที่มีอยู่ตามธรรมชาติในขยะมูลฝอยชุมชนช่วยย่อยสลายสารอินทรีย์จากขยะ โดยการทำปุ๋ยหมักนี้จะเริ่มด้วยการคัดแยกขยะมูลฝอยชุมชนที่รวบรวมมาทั้งหมด โดยการคัดแยกขยะที่ไม่สามารถย่อยสลายได้ออกไปก่อน จากนั้นนำขยะที่คัดแยกแล้วและเป็นขยะที่ย่อยสลายได้ง่ายมาใส่ในกล่องคอนกรีตโดยจัดแบ่งใส่ออกเป็นชั้น แต่ละชั้นใส่ดินขั้น หมักไว้ประมาณ 30-45 วัน โดยไม่ต้องกลับกองขยะ ก็จะได้ปุ๋ยหมักที่สามารถนำไปใช้งานได้ นอกจากนี้การสร้างกล่องคอนกรีตกำจัดขยะควรมีขนาดกว้าง 2 เมตร ยาว 3 เมตร และสูง 1.5 เมตร ซึ่งข้อดีของการทำกล่องคอนกรีตกำจัดขยะคือ ช่วยให้สามารถคำนวณปริมาณของขยะที่นำมากำจัด อีกทั้งยังช่วยให้ทั้งปุ๋ยเนื้อ และปุ๋ยน้ำอีกด้วย



ดังนั้นในการจัดเตรียมทำกล่องคอนกรีตกำจัดขยะมีการจึงควรต้องมีการเลือกพื้นที่ที่เหมาะสมโดยเลือกพื้นที่ให้ห่างไกลจากชุมชน มีลดพัดผ่านโดยสะดวก ห่างจากแหล่งน้ำ และเมื่อมีการเตรียมกล่องคอนกรีตกำจัดขยะเรียบร้อยแล้วขยะที่ถูกนำมาใส่ในกล่องคอนกรีตนี้จะถูกแบ่งออกเป็นชั้นๆ ที่เป็นการสลับชั้นระหว่างขยะและดิน ซึ่งการที่จะต้องมีการใส่ขยะเป็นลำดับชั้นนี้เนื่องจากในดินมีธาตุต่างๆ ที่จะช่วยให้การย่อยสลายขยะอินทรีย์สมบูรณ์มากยิ่งขึ้น แต่กระบวนการย่อยสลายที่เกิดขึ้นนั้นทำให้เกิดความร้อนภายในกล่องคอนกรีตกำจัดขยะ จึงต้องมีการรดน้ำในทุก 7 วัน เพื่อเพิ่มความชุ่มชื้นให้เกิดขึ้นภายในกล่องคอนกรีตกำจัดขยะ

กล่องคอนกรีตกำจัดขยะจึงเป็นแนวทางหนึ่งของการใช้ธรรมชาติช่วยธรรมชาติ ที่นำมาใช้ในเรื่องของการกำจัดขยะมูลฝอยในชุมชน ที่แต่ละชุมชนหรือครัวเรือนสามารถดำเนินการได้เองอีกด้วย
วีดิทัศน์เรื่อง กล่องคอนกรีดกำจัดขยะ
กลับไปที่เนื้อหา
ระบบแปลงพืชป่าชายเลน (Mangrove Forest Filtration) เป็นการอาศัยน้ำทะเลเพื่อให้น้ำเสียเกิดความเจือจางโดยการกักน้ำเสียไว้เพื่อมาผสมกับน้ำทะเลภายในแปลงป่าชายเลน และระบบรากของพืชป่าชายเลนช่วยในการเติมออกซิเจนให้กับน้ำเสีย อีกทั้งพืชป่าชายเลนจะช่วยดูดซับอาหารและสิ่งปนเปื้อนที่มีอยู่ในน้ำเสีย จึงส่งผลให้น้ำให้สะอาดขึ้น โดยในระบบแปลงพืขป่าชายเลนดังกล่าวมีการปลูกพืชป่าชายเลน 2 ชนิด ได้แก่ ต้นโกงกาง และต้นแสม



การผสมน้ำเสียกับน้ำทะเลจะถูกกระทำขึ้นในแปลงกักเก็บที่มีการกำหนดสัดส่วนและปริมาณของน้ำทั้งสองแหล่ง จากนั้นจึงปล่อยให้น้ำที่ถูกผสมมีการพักไว้โดยนับเริ่มต้นจากช่วงเวลาที่น้ำขึ้นครั้งแรก จนกระทั่งถึงเวลาน้ำลงครั้งที่สองในรอบวัน เมื่อครบระยะเวลาดังกล่าวจึงปล่อยน้ำออกสู่แหล่งน้ำธรรมชาติ

ภาพแสดงหลักการบำบัดน้ำเสียด้วยระบบแปลงพืขป่าชายเลน (มูลนิธิชัยพัฒนา, 2543)
นอกจากนี้การก่อสร้างระบบแปลงพืขป่าชายเลนควรจะต้องมีการสำรวจสถานที่ และคำนึงถึงระดับการขึ้น ลงของระดับน้ำทะเล ซึ่งข้อมูลดังกล่าวนี้จะส่งผลต่อการสร้างคันดินเพื่อการกักเก็บน้ำเพื่อการพักน้ำ รวมทั้งส่งผลต่อการสร้างและติดตั้งประตูระบายน้ำ ท่อส่งน้ำที่ต้องมีการออกแบบให้เหมาะสมกับพื้นที่อีกด้วย

ภาพลักษณะการวางท่อระบายน้ำเสียเข้าสู่ระบบแปลงพืชป่าชายเลน (มูลนิธิชัยพัฒนา, 2543)
เมื่อมีแปลงสำหรับระบบแปลงพืชป่าชายเลนเรียบร้อยแล้วลำดับถัดไปคือการปลูกพืขป่าชายเลน ที่ต้องมีการกำหนดระยะห่างระหว่างต้นและระหว่างแถวให้เหมาะสม เพื่อให้ต้นไม้เจริญเติบโตจากน้ำที่มีการผสมระหว่างน้ำเสียและน้ำทะเลที่ถูกขังในแปลง ซึ่งการผสมนี้จะเริ่มจากการระบายน้ำทะเลเข้าสู่แปลงพืขในช่วงเวลาที่น้ำขึ้นสูงสุดในรอบวัน เมื่อน้ำทะเลอยู่ในระดับทรงตัวจะทำการปิดประตูระบายน้ำเพื่อกักเก็บน้ำทะเลไว้ จากนั้นจึงส่งน้ำเสียเข้าสู่แปลง เมื่อน้ำจากทั้งสองแหล่งผสมกันและถูกพักไว้จนครบกำหนดระยะเวลา จึงทำการปล่อยน้ำที่ผ่านกระบวนการบำบัดออกสู่ทะเลหรือแหล่งน้ำตามธรรมชาติต่อไป
วีดิทัศน์เรื่อง ระบบแปลงพืชป่าชายเลน
กลับไปที่เนื้อหา
น้ำเสียที่เกิดจากชุมชนเป็นน้ำเสียที่ประกอบไปด้วยธาตุไนโตนเจน ฟอสฟอรัส และโพแทสเซียม ดังนั้นทางโครงการศึกษาวิจัยและพัฒนาสิ่งแวดล้อมแหลมผักเบี้ยอันเนื่องมาจากพระราชดำริ จึงได้มีการทดลองนำน้ำเสียจากชุมชนมาทำการปลูกข้าว โดยทางโครงการศึกษาวิจัยได้นำน้ำเสียจากชุมชนและน้ำจากระบบชลประทานในอัตราส่วน 50:50 มาใช้ในแปลงปลูกข้าว ซึ่งผลที่ได้พบว่าต้นข้าวมีการเจริญเติบโตได้ดียิ่งไปกว่านั้นผลผลิตที่ได้ยังสามารถนำไปใช้บริโภคได้ เนื่องจากน้ำเสียที่นำมาใช้นี้เป็นน้ำเสียจากชุมชนที่เมื่อถูกนำมาใช้และได้ทำการทดสอบค่าแล้วพบว่าสิ่งเจือปน ดังเช่น โลหะหนัก มีค่าไม่เกินค่าที่มาตรฐานกำหนด



นอกจากนี้ทางโครงการศึกษาวิจัยและพัฒนาสิ่งแวดล้อมแหลมผักเบี้ยอันเนื่องมาจากพระราชดำริยังได้มีการศึกษาและทดลองปลูกพืชชนิดใบ ชนิดหัว ซึ่งยังอยู่ในระหว่างการเก็บรวบรวมข้อมูล อีกทั้งยังได้มีการศึกษาทดลองกับการปลูกไม้ดอกไม้ประดับ อย่างเช่น ดอกดาวเรือง ด้วยการนำน้ำเสียจากครัวเรือนมาใช้ในการรดน้ำแปลงดอกดาวเรืองอีกด้วย
วีดิทัศน์เรื่อง น้ำเสียงใช้ได้ไหม
กลับไปที่เนื้อหา
เอกสารอ้างอิง:
มหาวิทยาลัยมหิดล. (2012). นิเวศวิทยาและสิ่งแวดล้อม: สมบัติของน้ำ. Retrieved August 06, 2017, from http://www.il.mahidol.ac.th/e-media/ecology/chapter3/chapter3_water2.htm
มหาวิทยาลัยเกษตรศาสตร์. (2009). โครงการศึกษาวิจัยและพัฒนาสิ่งแวดล้อมแหลมผักเบี้ยอันเนื่องมาจากพระราชดำริ. Retrieved August 07, 2017, http://www3.rdi.ku.ac.th/exhibition/52/01-celebrate/kasem/celebrate_00.html
มูลนิธิชัยพัฒนา. (2015). โครงการศึกษาวิจัยและพัฒนาสิ่งแวดล้อมแหลมผักเบี้ย อันเนื่องมาจากพระราชดำริ. Retrieved August 06, 2017, from http://www.chaipat.or.th/royal-projects-in-various-regions/central/item/659-2011-03-17-05-03-44.html
สำนักงานคณะกรรมการพิเศษเพื่อประสานงานโครงการอันเนื่องมาจากพระราชดำริ (กปร.). (2009).การบำบัดน้ำเสียโดยใช้ธรรมชาติ.Retrieved August 07, 2017, from http://km.rdpb.go.th/Knowledge/View/76
ดรรชนี คงศิริวัฒนา. (2554, มีนาคม). ระบบพืชชุ่มน้ำเทียม ธรรมชาติบำบัดเพื่อชุมชนยั่งยืน. ประชาชาติธุรกิจ. (ฉบับวัพฤหัสบดีที่ 17- วันอาทิตย์ที่ 20). หน้า 36.
มูลนิธิชัยพัฒนา. (2543). การทำปุ๋ยหมักจากขยะโดยการฝังกลบในกล่องคอนกรีต. คู่มือเทคโนโลยีการบำบัดน้ำเสียตามแนวพระราชดำริ. (30 ตุลาคม).
มูลนิธิชัยพัฒนา. (2543). การบำบัดน้ำเสียด้วยแปลงพืชป่าชายเลน. คู่มือเทคโนโลยีการบำบัดน้ำเสียตามแนวพระราชดำริ. (30 ตุลาคม).
กลับไปที่เนื้อหา
-
คลังรูปภาพ
ชื่อ Galleryโครงการศึกษาวิจัยและพัฒนาสิ่งแวดล้อมแหลมผักเบี้ยGalleryชื่อ Galleryบ่อบำบัดน้ำเสียGalleryชื่อ Galleryพื้นที่ชุ่มน้ำเทียมGalleryชื่อ Galleryระบบหญ้ากรองน้ำเสียGalleryชื่อ Galleryกล้องคอนกรีดกำจัดขยะGalleryชื่อ Galleryป่าชายเลนGalleryชื่อ Galleryประโยชน์จากน้ำเสียGalleryชื่อ GalleryภาพพาโนรามาGallery
-
คลังวิดีทัศน์
โครงการศึกษาวิจัยและพัฒนาสิ่งแวดล้อมแหลมผักเบี้ย
-
คำที่เกี่ยวข้อง
