ChatGPT กับการวางแผนการจัดการเรียนรู้
ChatGPT เป็นโปรแกรมปัญญาประดิษฐ์ที่จำลองการสนทนากับผู้ใช้ ที่ได้รับการฝึกด้วยชุดข้อมูลขนาดใหญ่ ช่วยให้สามารถสร้างคำตอบที่หลากหลาย และสามารถสร้างการตอบสนองที่ต่อเนื่องเหมือนมนุษย์และตอบได้อย่างเหมาะสมตามบริบท (UNESCO, 2023)
ChatGPT ได้ถูกนำไปใช้งานหลายอย่าง เช่น การบริการลูกค้า การแปลภาษา การศึกษา โดยมีข้อดีและข้อจำกัดดังนี้
ข้อดี
- การให้ข้อมูลที่หลากหลาย : ChatGPT ถูกฝึกด้วยฐานข้อมูลจำนวนมหาศาล ทำให้สามารถนำเสนอข้อมูลที่หลากหลายมากกว่าที่มนุษย์คิดได้เองทั้งหมด
- การสร้างคำอธิบายและบทสรุป : ChatGPT สามารถสร้างคำอธิบายที่ชัดเจนเกี่ยวกับแนวคิดที่ซับซ้อนได้
- การให้ข้อเสนอแนะในการเขียน : ChatGPT สามารถให้ข้อเสนอแนะเกี่ยวกับงานเขียน รวมถึงการชี้ให้เห็นข้อผิดพลาด แนะนำวิธีปรับปรุงความชัดเจนและความสอดคล้องกันของข้อความได้
ข้อจำกัด
- ความไม่น่าเชื่อถือของข้อมูล : แม้ว่า ChatGPT จะได้รับการฝึกจากการใช้ฐานข้อมูลจำนวนมหาศาล แต่ข้อความที่สร้างขึ้นมานั้นเป็นเพียงความน่าจะเป็น จึงมีความเป็นไปได้ว่าข้อมูลนั้นอาจไม่ถูกต้องหรือล้าสมัย ข้อมูลที่ได้จาก ChatGPT อาจไม่น่าเชื่อถือได้
- ความเสี่ยงที่จะสูญเสียการคิดอย่างมีวิจารณญาณ : การใช้ ChatGPT สามารถช่วยทำให้งานเสร็จได้อย่างรวดเร็ว แต่หากผู้ใช้พึ่งพา ChatGPT มากเกินไป อาจทำให้ขาดการคิดอย่างมีวิจารณญาณ และขาดการแก้ปัญหาอย่างอิสระของตนเองได้
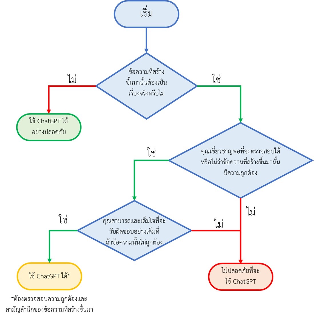
จากข้อดีและข้อจำกัดดังกล่าว องค์การเพื่อการศึกษาวิทยาศาสตร์และวัฒนธรรมแห่งสหประชาชาติ หรือ ยูเนสโก (UNESCO) ได้แนะนำวิธีการใช้งาน ChatGPT โดยคำนึงถึงความเชี่ยวชาญในการตรวจสอบ ความถูกต้อง และความรับผิดชอบต่อข้อความที่ใช้ ChatGPT สร้างขึ้นมา ดังผังงานด้านล่าง

การใช้งาน ChatGPT อย่างปลอดภัย
ปัจจุบันทั่วโลกตื่นตัวและนำ ChatGPT มาใช้ประโยชน์ในการศึกษา เช่น ผู้สอนสามารถใช้ ChatGPT เป็นเครื่องมือในการวางแผนการจัดการเรียนรู้ (Edsociate, 2023) ในหัวข้อหรือเรื่องที่สนใจในด้านต่างๆ ได้ เช่น
- การออกแบบกิจกรรมการเรียนรู้
- การสร้างแผนการจัดการเรียนรู้ที่ผู้สอนต้องการ
- การออกแบบเกณฑ์การประเมินของผู้เรียน
- การสรุปประเด็นจากคำบรรยายแทนเสียง (Subtitle) หรือบทความเพื่อใช้สำหรับการอภิปรายของผู้เรียน
- การสร้างคำถามหรือหัวข้อสำหรับการอภิปรายในชั้นเรียน
ในบทความนี้จะขอยกตัวอย่างการใช้ประโยชน์ของ ChatGPT ในการวางแผนการจัดการเรียนรู้เรื่องโครงสร้างและหน้าที่ของเซลล์ ที่มีการใช้ข้อความหรือประโยคอธิบายเพื่อบรรยายในสิ่งที่เราต้องการ (Prompt) สำหรับการวางแผนการจัดการเรียนรู้
1. การออกแบบกิจกรรมการเรียนรู้ โดยใช้ Prompt ที่มีคำสำคัญที่เฉพาะเจาะจง มีบริบทที่ชัดเจน และควรใช้ภาษาอังกฤษเนื่องจากมีฐานข้อมูลมากกว่าภาษาไทย เช่น give me 5 ideas for teaching cell structure and function for 7th grade student with active learning ซึ่งได้ผลดังภาพ 1

ภาพ 1 ChatGPT แสดงข้อมูลที่ถูกสร้างขึ้น
ตัวอย่างความคิดที่ ChatGPT สร้างขึ้นมาให้ เช่น การสร้างแบบจำลองเซลล์ การจัดนิทรรศการจำลองห้องเรียนให้เป็นเซลล์ การเที่ยวชมเซลล์ผ่านเว็บไซต์หรือสื่อเสมือนจริง การแต่งเพลงเกี่ยวกับโครงสร้าง และหน้าที่ของเซลล์
2. การสร้างแผนการจัดการเรียนรู้ที่ผู้สอนต้องการ โดยใช้ Prompt ที่แสดงรายละเอียดของแผนการจัดการเรียนรู้ที่ผู้สอนต้องการจากกิจกรรมที่เลือกแล้ว เช่น เลือกใช้การแต่งเพลงทำนองแร็พในการสอนเรื่องโครงสร้างและหน้าที่ของเซลล์ โดยใช้ Prompt ว่า give me lesson plan with cell rap or song ซึ่งได้ผลดังภาพ 2

ภาพ 2 แผนการจัดการเรียนรู้ที่ ChatGPT สร้างขึ้น
3. การออกแบบเกณฑ์การประเมินของผู้เรียน โดยใช้ Prompt ที่แสดงรายละเอียดของเกณฑ์การประเมินและแสดงเป็นตารางด้วย เช่น give me a rubric in a table form ซึ่งได้ผลดังภาพ 3

ภาพ 3 ตารางเกณฑ์การประเมินที่ ChatGPT สร้างขึ้น
4. การสรุปประเด็นจากคำบรรยายแทนเสียง (subtitle) หรือบทความเพื่อใช้สำหรับการอภิปรายของผู้เรียน โดยผู้สอนนำข้อความที่ดึงถอดเสียงจาก YouTube หรือจากบทความที่ผู้สอนต้องการสรุป ไปใส่ใน ChatGPT และใส่ prompt ที่ต้องการให้ ChatGPT สรุปประเด็นให้ เช่น summarize this following content “0:08 – [Narrator] Cells are the smallest living units…..” ดังภาพ 4
ภาพ 4 การสรุปประเด็นจากคำบรรยายแทนเสียงในวีดิทัศน์
5. การสร้างคำถามหรือหัวข้อสำหรับการอภิปรายในชั้นเรียน โดยใช้ Prompt ที่แสดงคำถามหรือหัวข้อที่ผู้ใช้ต้องการ เช่น give me 5 debate topics for grade 7th student from this content ดังภาพ 5

ภาพ 5 หัวข้อสำหรับการอภิปรายในชั้นเรียน
จากตัวอย่างข้างต้น แสดงให้เห็นว่า ChatGPT เป็นเครื่องมือที่อำนวยความสะดวกในการวางแผนการจัดการเรียนรู้ ตั้งแต่การออกแบบ การจัดกิจกรรม การสร้างแผนการจัดการเรียนรู้ การออกแบบเกณฑ์การประเมิน รวมถึงการสรุปประเด็นจากข้อความ และการสร้างคำถามหรือหัวข้อสำหรับการอภิปราย และหากผู้สอนต้องการความคิดเพิ่มเติม ก็สามารถให้ ChatGPT สร้างความคิดขึ้นใหม่อีกครั้งโดยการกดปุ่ม Regenerate response ซึ่งขั้นตอนทั้งหมดใช้เวลาเพียงไม่ถึงนาที ทั้งนี้ ผู้สอนต้องพิจารณา ตรวจสอบ และปรับแก้ไขสิ่งที่ได้มาจาก ChatGPT ให้ถูกต้องตามเนื้อหาสาระ และสอดคล้องกับเป้าหมายของการจัดการเรียนรู้ รวมถึงบริบทและทรัพยากรของชั้นเรียน อย่างไรก็ตาม ผู้สอนควรมีความระมัดระวังไม่พึ่งพา ChatGPT มากเกินไป จนเสียทักษะการคิดอย่างมีวิจารณญาณ และการแก้ปัญหาอย่างอิสระ
บทความนี้เป็นส่วนหนึ่งของนิตยสาร สสวท. ปีที่ 51 ฉบับที่ 243 กรกฎาคม – สิงหาคม 2566
ผู้อ่านสามารถติดตามบทความที่น่าสนใจเพิ่มเติมได้ที่ https://emagazine.ipst.ac.th/243/22/
บรรณานุกรม
Edsociate. (2023). การสอนในยุค AI ไหวไหมคุณครู? Retrieved June 13, 2023, from https://www.youtube.com/watch?v=NRkWqIneEYk
Klangjai S. (2023). AI กับการศึกษา มิติใหม่แห่งการเรียนรู้ 2023. Retrieved July 5, 2023, from https://www.ets.kmutt.ac.th/post/ai-in-education
Sajjad Hussain. (2022). Step-by-Step Guide: How to Use ChatGPT. Retrieved June 13, 2023, from https://medium.com/dataprophet/step-by-step-guide-how-to-use-chatgpt-7c41be958ba3.
UNESCO. (2023). ChatGPT and Artificial Intelligence in Higher Education: Quick Start Guide. Retrieved June 13, 2023, from https://www.iesalc.unesco.org/wp-content/uploads/2023/04/ChatGPT-and-Artificial-Intelligence-in-higher-education-Quick-Start-guide_EN_FINAL.pdf
